体坛周报全媒体原创
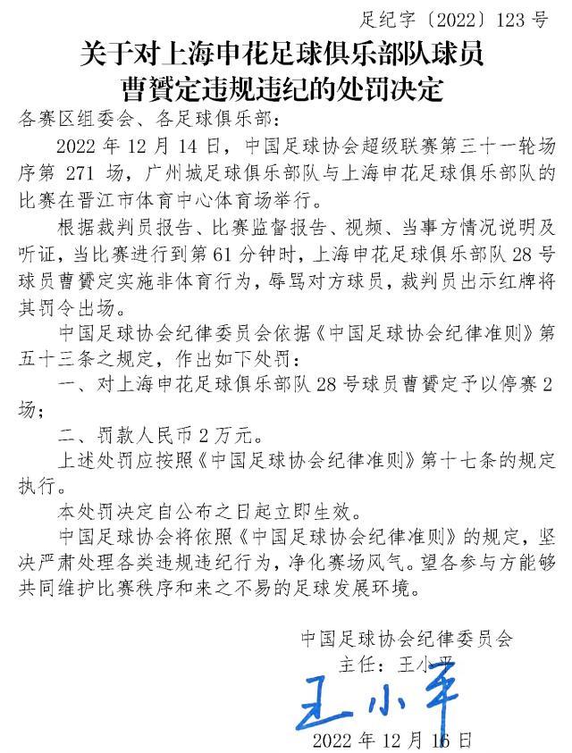
12月16日,中国足协官方公布对广州城球员李提香和上海申花球员曹赟定的处罚决定。李提香和曹赟定因在比赛中实施非体育行为,辱骂对方球员被停赛2场,罚款2万。


12月14日的中超第31轮,广州城对阵上海申花。比赛第61分钟,李提香和孙世林在中圈争抢后双双倒地,随后李提香和曹赟定发生激烈争吵,最终裁判将李提香和曹赟定两人均罚下场。

在足协公布了对于两人的处罚之后,广州城俱乐部发布了致歉声明,并表示将对李提香内部进行追加处罚。

广州城官方写道:在12月14日进行的2022赛季中超联赛第31轮广州城vs上海申花的比赛中,我俱乐部球员李提香实施非体育行为,被主裁判直接出示红牌罚令出场。
李提香的非体育行为违反了中超联赛的球员行为规范,给俱乐部和中超联赛的品牌形象造成了不良影响。在此,我俱乐部向中国足球协会以及广大球迷群众道歉。今后我们将更加严肃队规队纪,杜绝此类事情再次发生。针对本次行为,我们也将在内部对李提香追加处罚。
2022赛季中超联赛已经进入最后阶段,我们将认真总结,齐心协力,全力以赴完成本赛季的保级任务。